WARNING:
JavaScript is turned OFF. None of the links on this concept map will
work until it is reactivated.
If you need help turning JavaScript On, click here.
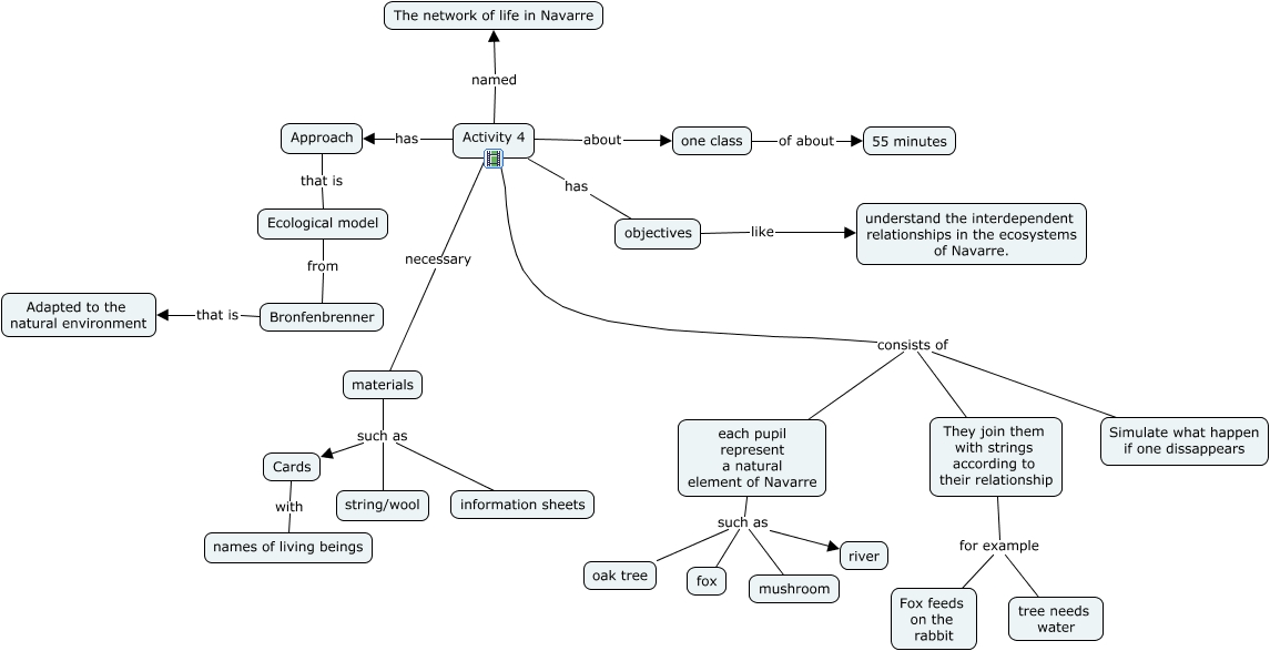
Este Cmap, tiene información relacionada con: Activity 4, Activity 4 has objectives, each pupil represent a natural element of Navarre such as river, Activity 4 necessary materials, each pupil represent a natural element of Navarre such as mushroom, Activity 4 consists of each pupil represent a natural element of Navarre, Bronfenbrenner that is Adapted to the natural environment, Activity 4 about one class, Ecological model from Bronfenbrenner, Activity 4 consists of Simulate what happen if one dissappears, They join them with strings according to their relationship for example tree needs water, Approach that is Ecological model, Activity 4 named The network of life in Navarre, materials such as Cards, materials such as string/wool, They join them with strings according to their relationship for example Fox feeds on the rabbit, materials such as information sheets, Activity 4 consists of They join them with strings according to their relationship, each pupil represent a natural element of Navarre such as fox, objectives like understand the interdependent relationships in the ecosystems of Navarre., Cards with names of living beings