WARNING:
JavaScript is turned OFF. None of the links on this concept map will
work until it is reactivated.
If you need help turning JavaScript On, click here.
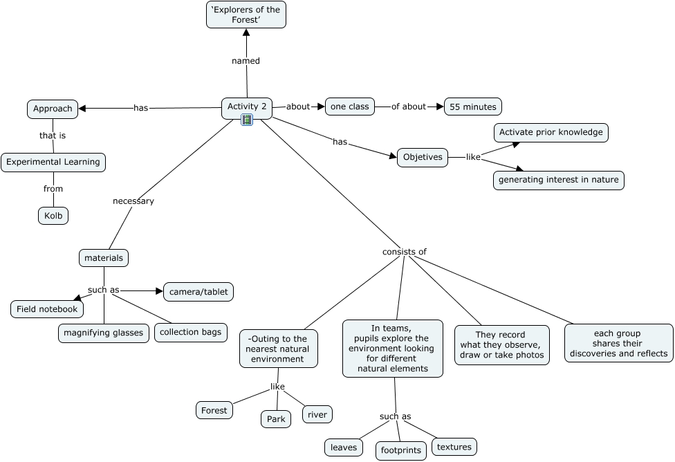
Este Cmap, tiene información relacionada con: Activity 2, Activity 2 consists of -Outing to the nearest natural environment, Activity 2 named ‘Explorers of the Forest’, Objetives like Activate prior knowledge, Activity 2 has Objetives, Activity 2 consists of each group shares their discoveries and reflects, Activity 2 about one class, Approach that is Experimental Learning, materials such as collection bags, -Outing to the nearest natural environment like river, Experimental Learning from Kolb, Activity 2 consists of They record what they observe, draw or take photos, materials such as camera/tablet, In teams, pupils explore the environment looking for different natural elements such as textures, -Outing to the nearest natural environment like Park, materials such as magnifying glasses, In teams, pupils explore the environment looking for different natural elements such as leaves, In teams, pupils explore the environment looking for different natural elements such as footprints, Objetives like generating interest in nature, Activity 2 has Approach, Activity 2 consists of In teams, pupils explore the environment looking for different natural elements