WARNING:
JavaScript is turned OFF. None of the links on this concept map will
work until it is reactivated.
If you need help turning JavaScript On, click here.
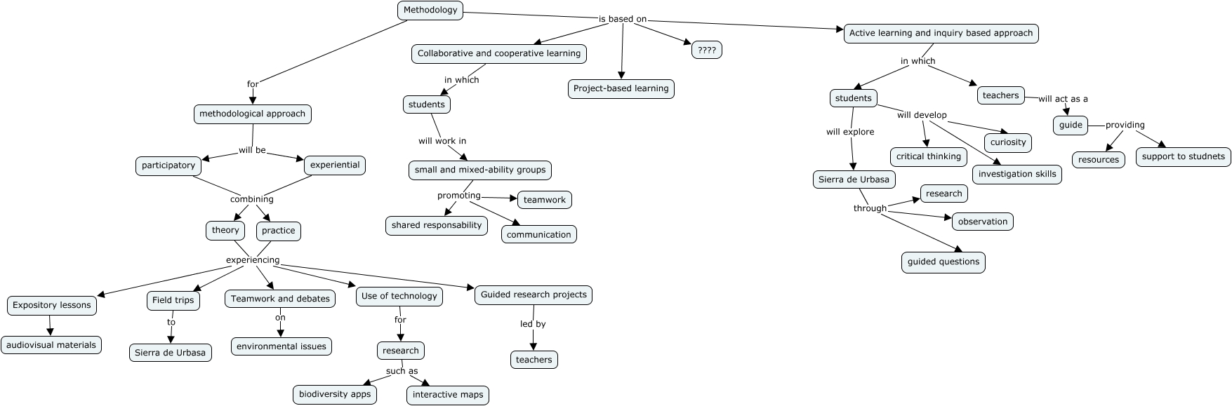
Este Cmap, tiene información relacionada con: Sin Título, Field trips to Sierra de Urbasa, students will explore Sierra de Urbasa, methodological approach will be participatory, practice experiencing Expository lessons, research such as biodiversity apps, Sierra de Urbasa through guided questions, students will develop investigation skills, theory experiencing Teamwork and debates, small and mixed-ability groups promoting teamwork, small and mixed-ability groups promoting shared responsability, theory experiencing Field trips, Methodology is based on Collaborative and cooperative learning, Sierra de Urbasa through research, Methodology is based on ????, theory experiencing Guided research projects, guide providing resources, Use of technology for research, guide providing support to studnets, experiential combining theory, research such as interactive maps