WARNING:
JavaScript is turned OFF. None of the links on this concept map will
work until it is reactivated.
If you need help turning JavaScript On, click here.
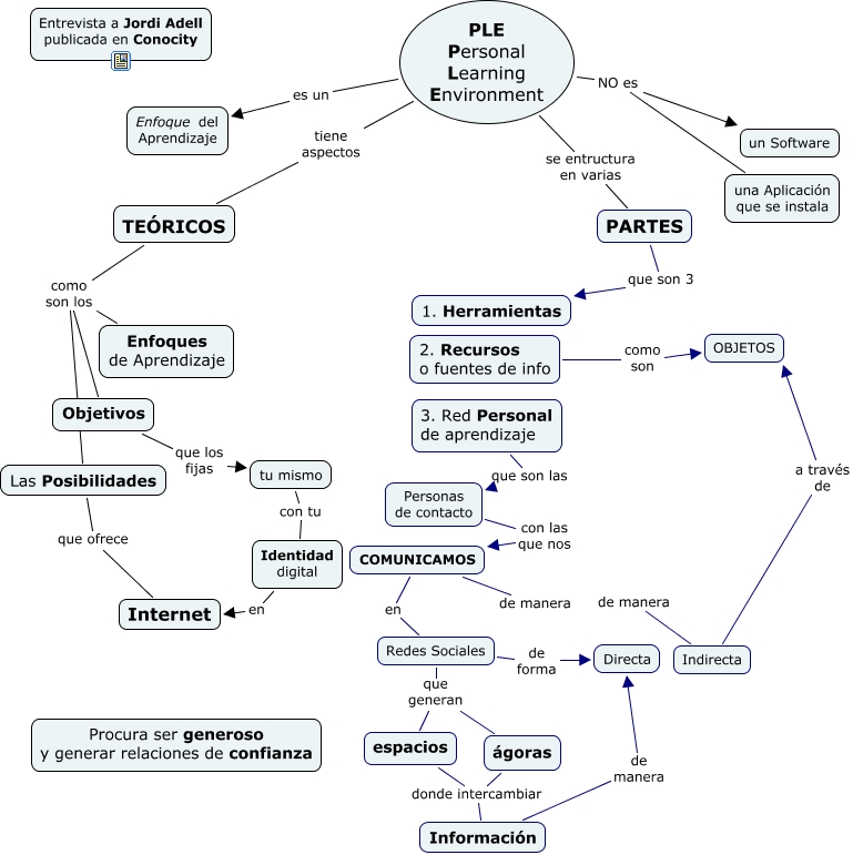
Este Cmap, tiene información relacionada con: PLE_Pers_Learn_Environ_Jordi, espacios donde intercambiar Información, PLE Personal Learning Environment tiene aspectos TEÓRICOS, Redes Sociales de forma Directa, PLE Personal Learning Environment se entructura en varias PARTES, Personas de contacto con las que nos COMUNICAMOS, TEÓRICOS como son los Las Posibilidades, TEÓRICOS como son los Objetivos, Objetivos que los fijas tu mismo, Información de manera Directa, COMUNICAMOS de manera Directa, Las Posibilidades que ofrece Internet, TEÓRICOS como son los Enfoques de Aprendizaje, Identidad digital en Internet, ágoras donde intercambiar Información, COMUNICAMOS de manera Indirecta, PLE Personal Learning Environment NO es una Aplicación que se instala, Redes Sociales que generan ágoras, COMUNICAMOS en Redes Sociales, 3. Red Personal de aprendizaje que son las Personas de contacto, tu mismo con tu Identidad digital